
Jože Mermal, predsednik upravnega odbora
Z velikim ponosom gledam na svojo ekipo in kolektiv, s katero smo z veliko mero poguma in modrosti uspeli v 24 letih, točneje od leta 1993 do danes, z usmerjenim in strateškim načinom vodenja v celoti transformirati družbo BTC iz nekdaj specializirano logistično-skladiščne družbe v moderno, odprto družbo, ki danes svoje poslovanje utrjuje na kar petih različnih stebrih poslovanja.
Naša vizija je jasna – svojim poslovnim partnerjem in obiskovalcem želimo še naprej zagotavljati storitve le na najvišjem nivoju, z njimi kreirati nov, drugačen in priložnosti poln svet, ki omogoča nove možnosti razvoja in lepšo prihodnost vseh nas. Inovativnost je ključ, ki odklepa vrata priložnosti in omogoča ustvarjanje nove dodane vrednosti in prav to želimo omogočiti tudi svojim poslovnim partnerjem. Z inovativnim in unikatnim testnim okoljem BTC Living Lab, s tehnološko napredno in dovršeno infrastrukturo in s pospeševalnikom ABC, ki deluje na kar treh lokacijah (Ljubljana, München in Silicon Valey) in katerega solastnik je tudi družba BTC, smo ustvarili edinstven ekosistem – javni, zasebni in start-up svet združuje v povezano celoto, ki ustvarja in se odziva na signale prihodnosti. Na mladih svet stoji, zato z veseljem v svoj ekosistem vključujemo mlade, talentirane in perspektivne posameznike in podjetja iz celega sveta, katerih znanje in tendenca delovanja sta usmerjena v razvoj in kreiranje novih pametnih rešitev.
Digitalizacijo in stremenje k nenehnem inoviranju imamo v svojem DNK in prav to želimo omogočiti tudi svojim poslovnim partnerjem.
Jože Mermal
[content_timeline id=”1″]
Smo odprta, moderna in uspešna družba, ki napredno poslovno kulturo gradi na inovativnosti, družbeni odgovornosti in trajnostnem razvoju.
Poslovno rast dosegamo z neprestanim razvojem nakupovalnih središč, z logistično dejavnostjo in s celovitim upravljanjem s poslovnimi prostori.
V okviru Misije:Zeleno narekujemo odgovorne okoljske prakse in podpiramo širše družbene pobude.
Odprti smo za nove ideje, inovacije, nova sodelovanja in povezovanja, kar najbolje predstavlja Pospeševalnik ABC s štirimi lokacijami po svetu in neštetimi priložnostmi, ki jih nudi sodelujočim.
Družba BTC je certifikat za sistem vodenja kakovosti po standardu ISO 9001 pridobila leta 1998. Z njim je nadgradila obdobje uspešne transformacije, prestrukturiranja in poslovne rasti, ki so bile izrazite v obdobju od leta 1990 do 1997, ko se je iz nekdanjih Javnih skladišč preobrazila v danes eno izmed vodilnih družb v regiji na področju upravljanja in razvoja poslovnih nepremičnin.
V Ljubljani pod blagovno znamko BTC City upravlja eno izmed največjih poslovnih, nakupovalnih, rekreativno-zabaviščnih in kulturnih središč v Evropi, poleg tega pa upravlja še nakupovalni središči v Novem mestu in Murski Soboti, v Sloveniji pa deluje tudi kot eden izmed vodilnih ponudnikov logističnih storitev na področju izdelkov vsakdanje rabe (FMCG).
Danes so v sistem vodenja kakovosti vključeni procesi (poslovni stebri) Upravljanje lastnih nepremičnin (BTC Cityji), Upravljanje logističnih storitev (Logistika) ter Upravljanje digitalnih vsebin in rešitev (IT in digitalizacija). Sistem kakovosti za družbo ne pomeni le formalen opis delovanja sistema kakovosti, ampak je vrednota, ki jo v družbi brez izjeme spoštujemo in je izhodišče za odličnost poslovanja, ki je del slehernega zaposlenega. Sistem kakovosti zagotavlja vsem poslovnim partnerjem in obiskovalcem družbe prijaznejši BTC, boljše in kakovostnejše storitve ter s tem spodbuja k dolgoročnejšemu, zaupanja vrednemu sodelovanju.
V sistem vodenja kakovosti so vključeni procesi (poslovni stebri) upravljanja lastnih nepremičnin (BTC Cityji), upravljanja logističnih storitev (Logistika) ter upravljanje digitalnih vsebin in rešitev (IT in digitalizacija).
Sistem kakovosti za družbo ne pomeni le formalen opis delovanja sistema kakovosti, ampak je vrednota, ki jo v družbi brez izjeme spoštujemo in je izhodišče za odličnost poslovanja, ki je del slehernega zaposlenega. Sistem kakovosti zagotavlja vsem poslovnim partnerjem in obiskovalcem družbe prijaznejši BTC, boljše in kakovostnejše storitve ter s tem spodbuja k dolgoročnejšemu, zaupanja vrednemu sodelovanju.
BTC City postaja živahno mesto z zanimivo pozidavo, s sodobno infrastrukturo in z urejenim okoljem. Družba BTC se zaveda pomena skrbnega ravnanja z okoljem. Poseben poudarek zato namenja ravnanju z odpadki, ravnanju z vodo in zrakom, učinkoviti porabi energije ter varnosti obiskovalcev in premoženja.
Poseben poudarek namenja ravnanju z odpadki, embalažo, varstvu voda in zraka ter skrbi za racionalno porabljeno energijo. Družba BTC je v letu 2006 pridobila certifikat za sistem ravnanja z okoljem ISO 14001 na področju gospodarjenja s prostorom v BTC City Ljubljana in v Vodnem mestu Atlantis, v letu 2009 smo certifikat pridobili tudi za področje logistike. S tem je družba BTC dobila mednarodno priznan pristop do upravljanja z okoljem in dokazala, da z okoljem ravna odgovorno.
V sistem ravnanja z okoljem so vključeni procesi (poslovni stebri) Upravljanje lastnih nepremičnin (BTC Cityji), Upravljanje logističnih storitev (Logistika) ter Upravljanje trajnostnih vsebin (Misija: Zeleno).
Družba BTC je certifikat za sistem upravljanja z energijo ISO 50001 pridobila leta 2012. Certifikat je rezultat načrtnega dela in aktivnosti na področju uresničevanja trajnostnega razvoja, katere sestavni del je tudi stalno izboljševanje energetske učinkovitosti in iskanje novih energetskih virov. To vodi k učinkovitemu in odgovornemu ravnanju z energenti, posledično pa k povečevanju energetskih prihrankov in zmanjšanju negativnih vplivov na okolje.
V sistem upravljanja z energijo so vključeni procesi (poslovni stebri) Upravljanje lastnih nepremičnin (BTC Cityji), Upravljanje logističnih storitev (Logistika) ter Upravljanje trajnostnih vsebin (Misija: Zeleno).
Družba BTC je certifikat za sistem upravljanja s premoženjem ISO 55001 kot prva v Sloveniji prejela leta 2016 in je tudi nasploh med prvimi prejemniki teh certifikatov, podeljenih s strani mednarodnega združenja certifikacijskih organov za ocenjevanje sistemov vodenja IQNet. Certifikat je družba pridobila za poslovni steber BTC PROP, ki za velike naročnike zagotavlja prvovrstne storitve na področju upravljanja poslovnega nepremičninskega portfelja.
V sistem upravljanja s premoženjem je vključen proces (poslovni steber) Upravljanje nepremičnin za druge lastnike (BTC PROP).
Družba BTC je med prvimi družbami in podjetji, ki so v Sloveniji prejeli Certifikat platinaste bonitetne odličnosti AAA. Certifikat, ki ga podeljuje bonitetna hiša Bisnode, prejmejo podjetja, ki imajo najvišjo bonitetno odličnost Zlati AAA kar tri leta zapored. V Sloveniji mednarodno priznane standarde platinaste bonitetne odličnosti dosega zgolj 1,5 % podjetij, mednje pa se uvršča tudi družba BTC. Podjetja, ki izkazujejo platinasto bonitetno odličnost, predstavljajo najbolj zanesljiv, kredibilen in nizko tvegan poslovni subjekt za sodelovanje z vsemi poslovnimi partnerji.
Družba BTC je maja 2019 prejela Certifikat finančne zanesljivosti, izdan s strani bonitetne hiše PRVA BONITETNA AGENCIJA d.o.o. Omenjeni certifikat lahko prejme gospodarski subjekt iz elitne skupine, ki predstavlja le 6,81 % od celotne populacije gospodarskih subjektov v Sloveniji, za katere lahko bonitetna hiša, na podlagi skrbno izbranih kriterijev, z vso strokovnostjo potrdi, da gre za subjekte pri katerih sta finančni položaj in poslovanje izrazito nadpovprečna. Le-ti subjekti svoje poslovanje financirajo z ustreznim deležem lastnega kapitala in imajo takšno strukturo sredstev in obveznosti do virov sredstev glede njihove ročnosti, da ta zagotavlja likvidno tekoče poslovanje in predstavlja primerno zagotovilo njegovega solventnega finančnega položaja v srednjeročnem bodočem obdobju.
Organizacija in lastniška struktura

Investpoint doo
Ostali delnicarji
Ajda com dd
Družba je v večinski lasti zaposlenih, vodstva in upokojencev družbe. Ajdacom, d.d. je v lasti zaposlenih in vodstva, Invest Point, d.o.o. pa je v lasti širšega vodstva družbe.
Leta 2001 je BTC izvedel delavsko managerski odkup, s čimer je družba pridobila stabilno lastništvo.
Ajda com d.d. – 66.36%
Investpoint d.o.o. – 29.01%
Ostali delničarji – 4.63%
Organizacija in lastniška struktura
Gradiva:
Gradiva:
Gradiva:
Gradiva:
Gradiva
Zaposleni in inovacije
Novo identiteto družbe BTC sta izoblikovali dve generaciji, ki sta s svojo pripadnostjo sledenju skupnih ciljev omogočili rast in razvoj dejavnosti družbe. Družba BTC se je uveljavila prav zaradi uresničenih projektov, ki so plod kolektivnega prizadevanja za inovativne pristope in stremenja po napredku. Vodstvo družbe zato načrtno spodbuja vključevanje zaposlenih v inovacijske procese. Iz ustvarjalnega duha najširše skupnosti se porajajo prodorne zamisli, izvirne ideje in nove vizije.
Družba BTC v svoje poslovanje uvaja inovativno poslovno kulturo. Za učinkovito spodbujanje k udeležbi pri nadaljnjem razvoju že nekaj let goji model vključevanja kreativnosti zaposlenih v poslovanje družbe, poimenovan Ideje in projekti z vizijo. Na ta način sta se prodorno mišljenje in inovativnost zaposlenih prebili v ospredje in izrazito okrepili, zaposleni pa postajajo bolj povezani na vseh ravneh medsebojnega komuniciranja. Prenos pobud v prakso je posledično tudi hitrejši in učinkovitejši.
Z vključevanjem čim večjega števila zaposlenih v procese inovativnega razmišljanja je prišlo do pravega izbruha poslovnih zamisli in odkritja novih poslovnih priložnosti. Med letoma 2008 in 2014 so zaposleni prijavili 206 poslovnih idej z vizijo in 31 projektov z vizijo. Na njihovo pobudo je, denimo, družba BTC uvedla novo dejavnost upravljanja nepremičnin v lasti drugih. Številne nagrade in priznanja, ki jih je prejela družba BTC, so potrditev prodornosti, izvirnosti in inovativnosti vseh, ki v njej delujejo.
Sodelujte z nami
Priročnik uporabe celostne grafične podobe BTC City
Trenutno ni odprtih razpisov.
Za več informacij se obrnite na razpisi@btc.si.
Nagrade in priznanja
Vizija skozi čas
Jože Mermal, univerzitetni diplomirani ekonomist, je svojo profesionalno pot v družbi BTC začel leta 1978. Do leta 1993, ko je postal predsednik Uprave družbe BTC, je opravljal različne odgovorne funkcije. Bil je direktor razvojno planske službe, pomočnik generalnega direktorja in prokurist za komercialno področje, član upravnega odbora delniške družbe ter odgovorni vodja projekta nakupovalnega središča Interspar, ki je bil ključnega pomena za nastanek sodobnega BTC Cityja. Leta 1997 je vodil zahteven projekt uvrstitve delnic BTC na Londonsko borzo vrednostnih papirjev, ki je odločilno vplival na nadaljnjo intenzivno naložbeno politiko družbe.
Jože Mermal je avtor vsestransko široko zasnovanega projekta BTC City, kot enkratnega zaokroženega prostora, ki v sebi združuje poslovne, nakupovalne, zabaviščne, rekreativne in kulturne programe. Dejansko gre za poslovni unikat v mednarodnem merilu, saj se je družba v dvajsetih letih, pod njegovim vodstvom razvila iz organizatorja prvega slovenskega nakupovalnega središča v Sloveniji v upravljavca enega največjih poslovnih, nakupovalnih in rekreativno zabaviščnih središč v Evropi z 21 milijoni obiskov na leto.
Na razvoj središča BTC City so najbolj vplivale odlične implementacije poslovnih načrtov in intenzivna vlaganja zadnjih dveh desetletij. Od leta 1993 do vključno leta 2016 je družba investirala 260 mio EUR. Družba je s svojo odprtostjo dosegla partnerstva z najodličnejšimi domačimi in tujimi partnerji, ki so vplivali na krepitev tržnih vsebin, vrhunsko ponudbo BTC Cityja, implementacijo najsodobnejše tehnologije za posamezne programe. Nove sinergije so vzpostavljale novo kulturo družbenih kontaktov, BTC City pa je na zemljevidu Ljubljane postal njen pomemben, nepogrešljiv del, ki ga ni mogoče več prezreti niti z domače niti z mednarodne perspektive.
Jože Mermal je z osebnim pristopom skupaj z vodstvom MOL aktivno sodeloval tudi pri nastajanju 230 ha velikega urbanističnega projekta mesta Ljubljana «Partnerstvo Šmartinska«, na osnovi katerega sta se že realizirala dva projekta in sicer Kristalna palača in hotel Radisson Blu Plaza hotel. Tretji veliki projekt pri nastajanju katerega je skupaj z vodstvom MOL aktivno sodeloval je IKEA v neposredni bližini BTC, ravno tako pa je v sodelovanju z vodstvom MOL prispeval k nastanku projekta Intermodalnega logističnega terminala Ljubljana.
Družba BTC je vpeta v številne projekte iz širšega družbenega okolja (kultura, šport, znanost, izobraževanje, humanitarno področje), ki jih na osnovi svoje osebne širine podpira in se pri tem osebno angažira tudi Jože Mermal, sta v preteklosti bodisi družba BTC ali Jože Mermal osebno prejela več pomembnih nagrad in priznanj.

Namestnica predsednika upravnega odbora, neizvršna članica upravnega odbora

Neizvršni član upravnega odbora

Glavni izvršni direktor, član upravnega odbora

Predstavnica delavcev v upravnem odboru, neizvršna članica

Glavni izvršni direktor

Izvršni direktor za finance, računovodstvo, kontroling in informatiko

Izvršni direktor za marketing in trajnostni razvoj
Začetki družbe BTC segajo v leto 1954, ko je bilo z ustanovitveno pogodbo, sklenjeno na pobudo tedanjega ljubljanskega župana Marijana Dermastie, ustanovljeno podjetje Centralna skladišča. Zaradi razširitve dejavnosti in obsega poslovanja se je kmalu preimenovalo v Javna skladišča; vsa skladiščna dejavnost Ljubljane je bila tako združena na enem mestu. Leta 1963 je podjetje upravljalo z obsegom 68.867 m² poslovnih površin, na katerih je že dve leti kasneje zraslo največje blagovno skladišče v nekdanji Jugoslaviji.
Leta 1975 se je podjetje razvilo v največje blagovno in transportno središče v nekdanji Jugoslaviji in Javna skladišča so se preimenovala v Blagovno-transportni center Ljubljana – BTC. Podjetje, ki se je uspešno ukvarjalo s hrambo in distribucijo blaga, je v obdobju med letoma 1977 in 1987 doseglo raven enega največjih evropskih kopenskih terminalov, s 180.970 m2 zaprtih skladiščnih površin. V njih se je hranilo blago, uvoženo iz Evrope, in se od tod distribuiralo po tedanji celotni Jugoslaviji, ali pa je bilo pripravljeno za izvoz. Skladišča so bila tiste čase vseskozi polno zasedena.
V dveh desetletjih poslovne preobrazbe in urbane prenove, ki je potekala od leta 1993 do 2013, se je družba BTC ‒katere delnice so bile uspešno uvrščene na mednarodni kapitalski trg na Londonski borzi vrednostnih papirjev ‒ po intenzivnem prestrukturiranju prvotnih skladiščnih prostorov in reorganizaciji poslovanja razvila v upravljavca nepremičnin, ki skupaj s številnimi poslovnimi partnerji zagotavlja ubran preplet različnih dejavnosti in storitev v urbanem prostoru modernega cityja, kakor se je razvil v večini svetovnih mest. Novonastali BTC City je razgiban, arhitekturno posodobljen in ambiciozno nadgrajen ter premišljeno prometno urejen prostor, ustvarjen kot odziv na spremenjene zahteve sodobnega časa. Ta prostor, zdaj že dodobra vpet v neposredno okolje mestnega središča in globoko vraščen v zavest ljudi, odraža živahen utrip pisanega dogajanja, katerega del je lahko prav vsakdo.
Rast družbe BTC sloni na velikih naložbah v razvoj.
Zgledi po svetu in nove priložnosti sodobnega časa so bili tista spodbuda, ki je družbo BTC vodila k ponovni opredelitvi prostora, s katerim je upravljala. Sivi monolit skladišč na mestnem obrobju je sčasoma preoblikovala v moderen city; spremenjena podoba in nov poslovni namen prostora sta postala generator nadaljnje razvojne poti družbe, vir navdiha in njen stalni izziv.
Prav zato je bilo v zgodovini BTC sleherno leto zaznamovano s številnimi naložbami, tako lastnimi kot partnerskimi, prek katerih je družba uresničevala zastavljene projekte, marsikdaj velikopotezne in prebojne. Njihova uresničitev je vplivala na rast in razširitev poslovanja, ki vse bolj izpričano sloni na načelih trajnostnega razvoja.
Delnice družbe BTC so bile od leta 1997 do 2001 uvrščene na Londonsko borzo vrednostnih papirjev. Družba BTC je s prodajo delnic na Londonski borzi vrednostnih papirjev pridobila pomembna sredstva za nadaljnji razvoj.
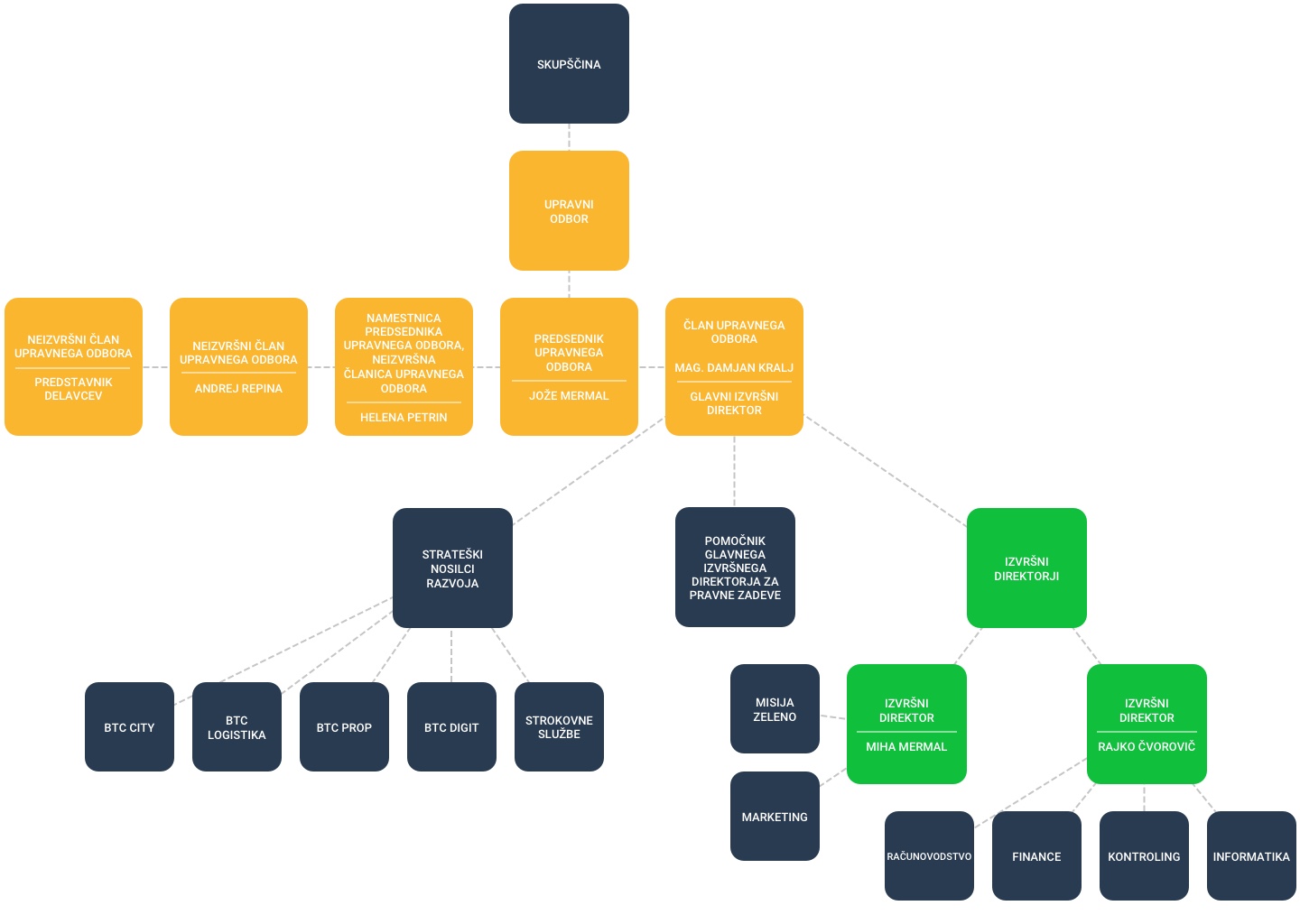
Enotirni sistem upravljanja
Enotirni sistem upravljanja družbe BTC je bil s soglasjem Skupščine družbe BTC d.d. uveden meseca julija 2019. Sprememba upravljanja družbe iz dvotirnega v enotirni sistem upravljanja je bila uvedena z namenom večjega vključevanja lastnikov družbe BTC v strateške odločitve upravljanja in razvoja dejavnosti družbe BTC. V upravnem odboru bodo tako tudi predstavniki lastnikov, ki poslov ne bodo opravljali operativno, temveč bodo opravljali funkcijo nadzora ter soodločanja o strateških zadevah družbe.
Enotirni sistem upravljanja narekuje ustanovitev upravnega odbora. Štiričlanski upravni odbor je bil soglasno sprejet s sklepom Skupščine, dodaten član upravnega odbora pa je predlagan s strani Sveta delavcev. Na osnovi sklepov konstitutivne seje upravnega odbora je predsednik upravnega odbora Jože Mermal (neizvršni član), njegova namestnica je Helena Petrin (neizvršna članica), Andrej Repina (neizvršni član) ter predstavnik delavcev, ravno tako neizvršni član, ki ga bo kot predstavnika delavcev predlagal Svet delavcev. Glavni izvršni direktor, ki bo skupaj z ostalimi izvršnimi direktoji odgovornimi za posamezna področja, odgovoren za vodenje poslov družbe BTC d.d. je mag. Damjan Kralj.
Z enotirnim sistemom vodenja tako družba BTC nadaljuje z uresničevanjem zastavljene vizije in strategije družbe, zagotavlja transparentnost in večjo vključenost lastnikov družbe v proces starteškega razvoja in odločanja ter s tako oblikovanim sistemom vodenja zagotavlja medgeneracijsko sodelovanje in prenos znanj v družbi BTC.
Poslovanje, ki ustvarja možnosti za uspešen razvoj in nove poslovne priložnosti.
Družba BTC je v letih razvoja v celoti preobrazila in prenovila razsežno površino novoustvarjenega BTC Cityja ter se razvila v vrhunsko usposobljenega upravljavca nepremičnin. Široko strokovno znanje in izkušnje na področju
upravljanja nepremičnin tudi uspešno trži.
V svojem poslovanju je tako uvedla novo storitev: celovito upravljanje s poslovnim prostorom za druge poslovne partnerje. Svojim strankam nudi temeljit vpogled v lokalni trg, saj so operativni, taktični in strateški vidiki upravljanja zgradb in prostora del njenih vsakdanjih dejavnosti.
Spričo visoko kakovostnih storitev in inovativnih upravljavskih rešitev zagotavlja optimizacijo procesov upravljanja zgradb in prostora, s tem pa omogoča doseganje optimalne stroškovne učinkovitosti.
Vse poslovne odločitve, ki jih družba sprejema, odražajo njen odgovorni odnos do poslovnih partnerjev, obiskovalcev, širše družbene skupnosti in okolja.
Strokovne in inovativne poslovne storitve na področju upravljanja nepremičnin so družbi BTC omogočile širitev dejavnosti upravljanja in razvoja nepremičnin na skupine s podobnim značajem, kot so nakupovalna središča, logistika, poslovni prostori…
Domišljene upravljavske storitve temeljijo na partnerstvu s ključnimi poslovnimi partnerji družbe BTC. Družba BTC stremi k odličnosti svojih storitev upravljanja nepremičnin v tuji lasti. Za uspešno uresničitev teh storitev svoje znanje in izkušnje nadgrajuje s specialnimi znanji poslovnih partnerjev, kot so Petrol na področju energetike, IBM Slovenija in Microsoft na področju informacijskih tehnologij idr.
Družba BTC ohranja svoj dinamični značaj z različnimi oblikami rasti, ki jih razvija: od inovativnih storitev in novih poslovnih vsebin, projektov, zasnovanih na osnovi trajnostnega razvoja, sinergije med domačimi in tujimi poslovnimi partnerji, družbeno odgovornostjo … do vstopanja v nove tržne segmente. Družba je tesno povezana tako z različnimi multinacionalnimi družbami kot z domačimi podjetji; po tej poti nove projekte povezuje z lokalno skupnostjo, vlagateljem pa zagotavlja vse prednosti dolgoročne rasti in optimalne donose.
Družba BTC je skupaj s poslovnim partnerjem IBM Slovenija uvedla najmodernejši informacijski sistem za računalniško podprto upravljanje sredstev in storitev, IBM Maximo, ki omogoča celovito upravljanje nepremičnin, investicijskih projektov, prostora, energije in okolja.
Logistični center BTC svojo dolgoletno tradicijo logističnih storitev, plodne izkušnje in široko znanje nadgrajuje z uporabo najsodobnejše informacijsko-komunikacijske tehnologije. Z vsestransko modernizacijo storitev si je Logistični center BTC položaj na področju logistike močno utrdil in se uvrstil med vodilne ponudnike na področju izdelkov vsakdanje rabe (FCMG).
Družba BTC izbira mednarodne poslovne partnerje za dolgoročno strateško sodelovanje in krepitev tržne vsebine na podlagi teženj in usmeritev tako na globalni kot tudi na lokalni ravni.
V letu 2014 je družba praznovala 60. letnico obstoja. Razmišljanja o tem, po kakšnih tirnicah voditi družbo v prihodnosti, so se razvijala postopoma skozi celo leto. Dozorelo je spoznanje, da smo zavezani ne zgolj za ohranjanje kontinuitete dosedanjega zelo uspešnega poslovanja družbe, njenega stabilnega razvoja in ugleda, pač pa, da moramo ob utečeni poslovnosti močno poudariti sodobnost v obliki novih storitev ter spodbud k novim, izvirnim kreacijam. V vodenje vnašamo svežino in generacijsko sožitje. Strategija je dobra osnova, da bo družba v bodoče povečevala rast, zagotavljala odgovorno obnašanje do okolja ter tako tudi v bodoče soustvarjala širše družbeno odgovorne vrednote na različnih področjih. V tem pogledu strategija razvoja ni le dokument o tem, kako se bo družba nadgrajevala in povečevala le v ekonomskem smislu, pač pa gre za postopen prehod v povsem spremenjeno poslovno kulturo družbe BTC, katere težišče naj bi bila bistveno večja ustvarjalnost, inovativnost in nenehna dinamika. Prepričani smo, da nas bo takšna zavest pripeljala do želenega cilja t.i. odprte družbe v letu 2020.
Iz bogate zgodovine BTC smo se naučili, da so stalnice lahko le nenehne spremembe in da bo družba ohranila svojo vitalnost in rast le s premagovanjem vedno novih, zahtevnejših poslovnih izzivov, ki jih ponujajo aktualne družbeno ekonomske razmere. Iz tega spoznanja je v okviru strategije 2014 – 2020 opredeljeno poslanstvo družbe: ustvarjanje pogojev za razcvet novih poslovnih priložnosti.
Intenzivne in poglobljene priprave na strateški načrt so izkristalizirale, da se večina napovedanih novosti v strategiji bodisi že izvaja ali pa so nastavki za njihov začetek blizu. Družba, ki je imela doslej dva nosilna stebra prihodkov, to sta oddajanje nepremičnin in logistika, razširja ključne vsebine še za dva stebra, in sicer na področje celovitega upravljanja z nepremičninami pri tujih lastnikih nepremičnin in Misija: Zeleno. Dejavnosti obeh novih stebrov že dajejo začetne sadove, zavedamo pa se, da je tako pri obstoječih kot tudi novih ključnih stebrih poslovanja resnično veliko možnosti za nadaljnjo rast in generiranje nove vrednosti v prihodnje.
Dosedanje izjemno uspešno poslovanje ter nova spoznanja o poslovnih priložnostih v bodoče nas navdajajo z optimizmom, da bo družba tudi v nadaljevanju ohranila svoje mesto med najuspešnejšimi podjetji, da bo ustvarjala nova delovna mesta in soustvarjala družbeno blaginjo ter ohranila pozicijo v skupini najuglednejših gospodarskih družb v Sloveniji.
Jože Mermal, predsednik Uprave
oktober, 2013
Poleg Intermodalnega logističnega terminala Ljubljana bo na nadaljnji razvoj BTC Cityja pomembno vplival velik projekt novega urbanističnega načrta, poimenovan Partnerstvo Šmartinska.
Obsežne naložbe v minulih dvajsetih letih, namenjene novogradnjam, rekonstrukcijam, obnovi infrastrukture, energetski učinkovitosti ter sodobni informacijski tehnologiji, ki so vse botrovale revolucionarni preobrazbi neurbanega primestnega območja v sodoben city, BTC City, potrjujejo, da je družba BTC vseskozi usmerjena v rast in razvoj ter širitev dejavnosti.
S tem projektom javno-zasebnega partnerstva, za katerega je Mestna občina Ljubljana razpisala mednarodni urbanistični natečaj za celovito urbanistično idejno zasnovo območja, ki neposredno meji na BTC City, bo na novo opredeljen namen 230.000 m2 obsegajoče degradirane industrijske površine, ki leži ob eni daljših mestnih prometnic v Ljubljani, Šmartinski cesti in železniški progi.
Glede na izbrano idejno rešitev naj bi tod zrasla prestižna mestna četrt po zgledu newyorškega Manhattna, z umestitvijo poslovno-trgovskih in stanovanjskih zgradb okrog razprostranjenega osrednjega parka.
V okviru nove urbanistične ureditve Partnerstvo Šmartinska sta bila že uresničena dva izmed načrtovanih projektov: Kristalna palača in hotel Plaza.
Peter Bassin
Petra Bauer
Marjan Bežan
Mirjana Berčič
Urban Brandner
Heinz Brunner
Andrej Cvar
Miha Dobrin
Angelca Dokl
Dušan Engelsberger
Andrej Erjavec
Franci Erjavec
Mojca Fišer
Peter Gabrijelčič
Miran Gajšek
Mihelj Gorazd
Andrej Gregorčič
Ðuro Ivanović
Igor Jurančič
Andrej Kasal
Milena Kitek
Toš Kitek
Janez Koželj
Vladimir Koželj
Ivo Koritnik
Nande Korpnik
Jelica Kupec
Jagoda Ličina
Vera Lovrečič
Jože Nemec
Matjaž Pangerc
Mira Prelog
Bojan Purg
Janez Roš
Jurij Sadar
Nada Schollmayer
Barbara Schollmayer
Denis Simčič
Brane Smolej
Fedor Špacapan
Milan Štrukelj
Luka Tomori
Sandi Trajkov
Uprava in Nadzorni svet sta Kodeks družbe sprejela z razlogom, da bi še bolj poudarila celoto etičnih odnosov in ravnanj med vsemi deležniki v družbi: organi družbe, zaposlenimi, delničarji, poslovnimi partnerji in širšo skupnostjo. Predvsem profesionalni, korektni odnosi in urejene odgovornosti so namreč temelj dobrega, transparentnega in naprednega vodenja ter predpogoj za nadaljnji razvoj in vse prihodnje uspehe družbe BTC.